Menu
×
   ❮     
HTML CSS JAVASCRIPT SQL PYTHON JAVA PHP HOW TO W3.CSS C C++ C# BOOTSTRAP REACT MYSQL JQUERY EXCEL XML DJANGO NUMPY PANDAS NODEJS DSA TYPESCRIPT ANGULAR ANGULARJS GIT POSTGRESQL MONGODB ASP AI R GO KOTLIN SWIFT SASS VUE GEN AI SCIPY AWS CYBERSECURITY DATA SCIENCE INTRO TO PROGRAMMING INTRO TO HTML & CSS BASH RUST TOOLS

Logistic Distribution


Logistic Distribution

Logistic Distribution is used to describe growth.

Used extensively in machine learning in logistic regression, neural networks etc.

It has three parameters:

loc - mean, where the peak is. Default 0.

scale - standard deviation, the flatness of distribution. Default 1.

size - The shape of the returned array.

Example

Draw 2x3 samples from a logistic distribution with mean at 1 and stddev 2.0:

from numpy import random

x = random.logistic(loc=1, scale=2, size=(2, 3))

print(x)
Try it Yourself »

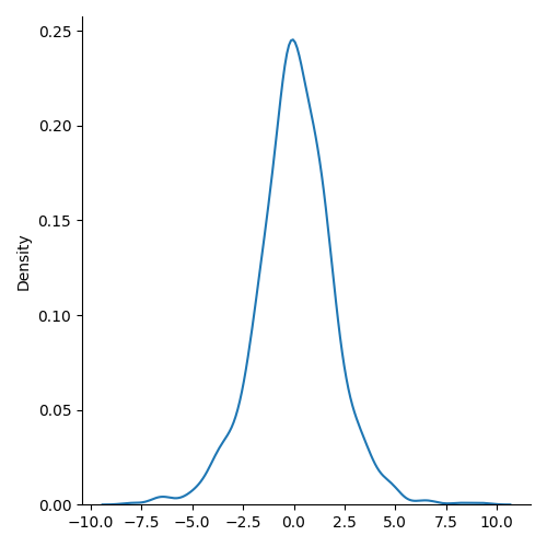
Visualization of Logistic Distribution

Example

from numpy import random
import matplotlib.pyplot as plt
import seaborn as sns

sns.displot(random.logistic(size=1000), kind="kde")

plt.show()

Result

Try it Yourself »

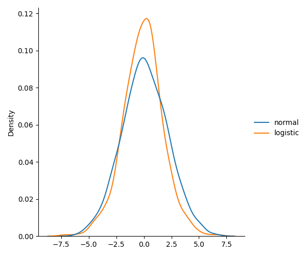
Difference Between Logistic and Normal Distribution

Both distributions are near identical, but logistic distribution has more area under the tails, meaning it represents more possibility of occurrence of an event further away from mean.

For higher value of scale (standard deviation) the normal and logistic distributions are near identical apart from the peak.

Example

from numpy import random
import matplotlib.pyplot as plt
import seaborn as sns

data = {
  "normal": random.normal(scale=2, size=1000),
  "logistic": random.logistic(size=1000)
}

sns.displot(data, kind="kde")

plt.show()

Result

Try it Yourself »



×

Contact Sales

If you want to use W3Schools services as an educational institution, team or enterprise, send us an e-mail:
sales@w3schools.com

Report Error

If you want to report an error, or if you want to make a suggestion, send us an e-mail:
help@w3schools.com

W3Schools is optimized for learning and training. Examples might be simplified to improve reading and learning. Tutorials, references, and examples are constantly reviewed to avoid errors, but we cannot warrant full correctness of all content. While using W3Schools, you agree to have read and accepted our terms of use, cookies and privacy policy.

Copyright 1999-2026 by Refsnes Data. All Rights Reserved. W3Schools is Powered by W3.CSS.

-->